Professional PCB Design Services

From concept to mass production, we provide complete design support to accelerate your product’s success.

CINDY Mould’s PCB design services focus on creating boards that are optimized for performance, manufacturability, and cost efficiency. From schematic design and prototyping to mass production and final product assembly, we provide a complete solution that helps your product reach the market faster and more reliably.

Our PCB Design Services

Turning ideas into reality, we empower global innovators with state-of-the-art electronic design solutions.

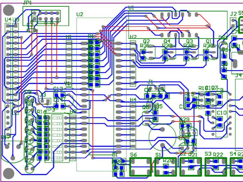
Schematic Design

Circuit schematic creation with accurate connectivity and verified component libraries, ensuring a solid foundation for PCB design.

Layout & Routing

Expert placement and routing for multilayer boards, high-speed signals, and HDI structures, delivering optimal performance and reliability.

DFM & Optimization

Design-for-manufacturing practices to minimize errors, shorten lead time, and reduce overall production costs.

Simulation & Validation

Comprehensive SI, PI, and thermal simulation to validate circuit performance before fabrication.

BOM & Cost Control

Optimized BOM management and cost-effective component sourcing to ensure availability and lower production costs.

Technical Support

Dedicated technical support and troubleshooting to guarantee a smooth transition from prototype to mass production.

Case Studies

Smart Home

We provide high-quality PCB design and assembly services for smart home devices, including home automation controllers, smart lighting, and security systems. Our designs focus on reliable connectivity, low power consumption, and EMI/EMC compliance to ensure long-term stability and user safety.

Related Products

Consumer Electronics

We deliver efficient and reliable PCB design solutions for consumer electronics, including smart wearables, wireless audio devices, and portable gadgets. Our designs prioritize low power consumption, compact structures, and high performance, ensuring excellent user experience and mass production feasibility.

Related Products

Medical Devices

Cindy Mould offers PCB design services for medical electronics, such as portable diagnostic tools, patient monitoring systems, and wearable health devices. We ensure precision signal acquisition, low-noise analog layout, and compliance with ISO 13485 and CE/FDA standards.

Related Products

Automotive

We provide advanced PCB design and assembly for automotive electronics, including ECU modules, ADAS sensors, and infotainment systems. Our PCBs meet high reliability standards, operate in extreme temperatures, and comply with automotive-grade certifications such as AEC-Q100.

Related Products

Industrial & IoT

Cindy Mould delivers PCB solutions for industrial automation, smart sensors, and IoT devices. Our designs are optimized for high reliability, thermal management, and communication integrity in harsh industrial environments.

Related Products

Drones & SOS Devices

We specialize in PCB design for aerial drones, GPS trackers, and SOS emergency devices. Our designs focus on lightweight, compact layouts, low power consumption, and high signal integrity to ensure safe and efficient operation in critical applications.

Related Products

Custom PCB Solution Workflow

Step-by-step process to deliver fully customized and manufacturable PCB solutions.

Step 1
Requirement Analysis

Communicate with the client to understand functionality, performance, dimensions, cost, and market positioning.

Step 2
Layout & Routing

Perform PCB layout, routing, and optimization to meet all technical and performance specifications.

Step 3
Prototype Production

Quickly produce PCB prototypes for client testing, validating design feasibility and functionality.

Step 4
Testing & Verification

Conduct thorough electrical, thermal, and mechanical testing to ensure prototype quality meets standards.

Step 5
Mass Production

Carry out full-scale production based on testing results and client feedback, maintaining strict quality control.

Step 6
Continuous Improvement

Optimize PCB solutions continuously based on market feedback and technological advancements, providing ongoing support.

Custom Engineering Solutions

Multilayer & HDI PCB Design

High-speed, multi-layer boards optimized for communication, industrial, and automotive electronics.

Flexible & Rigid-Flex PCB

Durable flexible boards for wearables, medical devices, and compact IoT modules.

High-Speed & High-Frequency PCBs

Signal and power integrity optimization for GHz-level high-speed interfaces.

Custom Form Factor & Shape

Non-standard shapes and mechanical constraints for smart home, drone, and IoT devices.

Prototype & Small-Batch Production

Rapid prototyping and functional testing to validate design feasibility.

Advanced Thermal & Power Management

Heat relief, heat sinks, and power distribution optimization for industrial and automotive products.

Compliance & Certification Support

Support CE, FCC, UL, ISO, and other certifications; ensure EMI/EMC and safety compliance.

Component Selection & BOM Optimization

Select cost-effective components and optimize BOM for manufacturability and production efficiency.

PCB Design Precautions

Customer Inputs

Provide design and layout information, including schematics, netlist, component library, impedance requirements, and high-current design considerations.

Cindy Mould Design

Our engineers perform PCB design and layout: create schematics, optimize signal and power distribution, place components, route traces, and define stack-up to ensure manufacturability and performance.

Customer Verification

Provide design deliverables for customer review, including schematics and PCB layout. Customers confirm layout rationality, stack-up, impedance control, and overall design compliance.

Design Data Output

Deliver production-ready files: Gerber files, assembly files, stencil files, and source files for prototyping or mass production.

Contact us to start your project.